AF_10
| FINALE DI POTENZA CLASSE “D” 64+64 WATT |
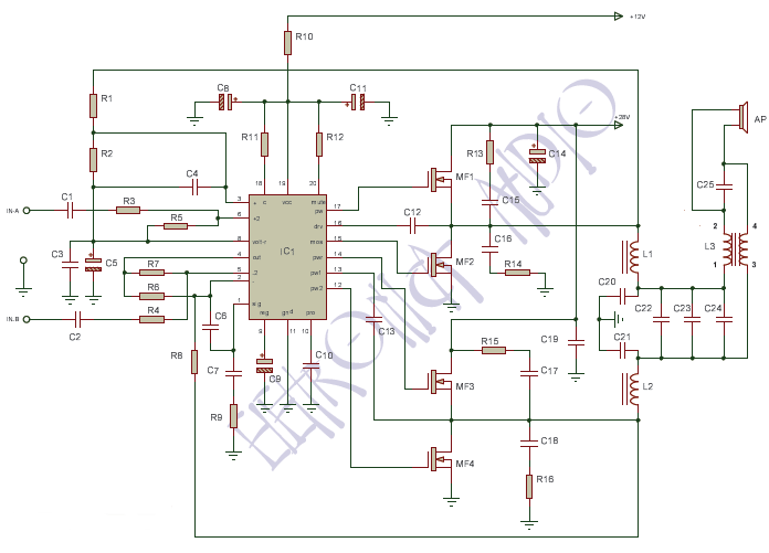
Schema elettrico AF_10

La versione completa del Finale è disponibile nella sezione Progetti del sito.
| FINALE DI POTENZA CLASSE “D” 64+64 WATT |
Schema elettrico AF_10

La versione completa del Finale è disponibile nella sezione Progetti del sito.
Continuando la navigazione, accetterai l'utilizzo dei nostri cookie. maggiori informazioni
Questo sito utilizza i cookie per fornire la migliore esperienza di navigazione possibile. Continuando a utilizzare questo sito senza modificare le impostazioni dei cookie o cliccando su "Accetta" consentirai il loro utilizzo.