MX_02
| MIXER PROFESSIONALE STEREO |
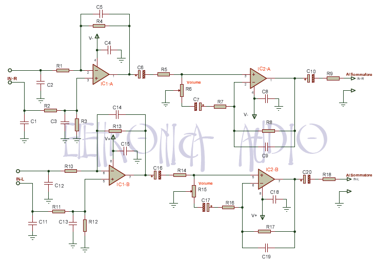
Schema elettrico MX_02

La versione completa del Mixer è disponibile nella sezione Progetti del sito.
| MIXER PROFESSIONALE STEREO |
Schema elettrico MX_02

La versione completa del Mixer è disponibile nella sezione Progetti del sito.
Continuando la navigazione, accetterai l'utilizzo dei nostri cookie. maggiori informazioni
Questo sito utilizza i cookie per fornire la migliore esperienza di navigazione possibile. Continuando a utilizzare questo sito senza modificare le impostazioni dei cookie o cliccando su "Accetta" consentirai il loro utilizzo.